Factory Direct CNC Machining Pressure Die Cast Aluminum Automotive Casting Parts

Still deciding? Get samples of $ !
Request Sample

Product Description

📋 Basic Information
Model NO.
OEM
Application
Auto Parts
Machining
Machining Center
Material
Aluminum
Surface Preparation
Grind
Pressure Chamber
Horizontal
Tolerance Grade
6
Certification
CE, RoHS, ISO 9001:2000, ISO 9001:2008
Origin
China Mainland
Production Capacity
1,000,000
🏭 Company Profile
Factory Overview
🚗 Product Description
Casting Parts Detail 1
Casting Parts Detail 2
Casting Parts Detail 3
📐 Technical Specifications
Business Type Factory / Manufacturer
Service Die Casting, Precision Machining, Mold Making, OEM/ODM Services
Material Aluminum Alloy (ADC12, A380, AlSi10Mg, etc.), Zinc Alloy, Magnesium Alloy
Process Cold/Hot Chamber Die Casting, Precision CNC Machining, Surface Treatment
Surface Treatment Powder Coating, Anodizing, Electroplating, Sandblasting, Polishing, Passivation, etc.
Main Equipment Die Casting Machine (80T-2500T), CNC Machining Center, Precision Lathe
Tolerance +/- 0.05mm ~ +/- 0.1mm (Depending on material and process)
Inspection CMM, Spectrometer, X-ray, Micrometer, Caliper Vernier, etc.
Max Casting Size 800mm * 800mm
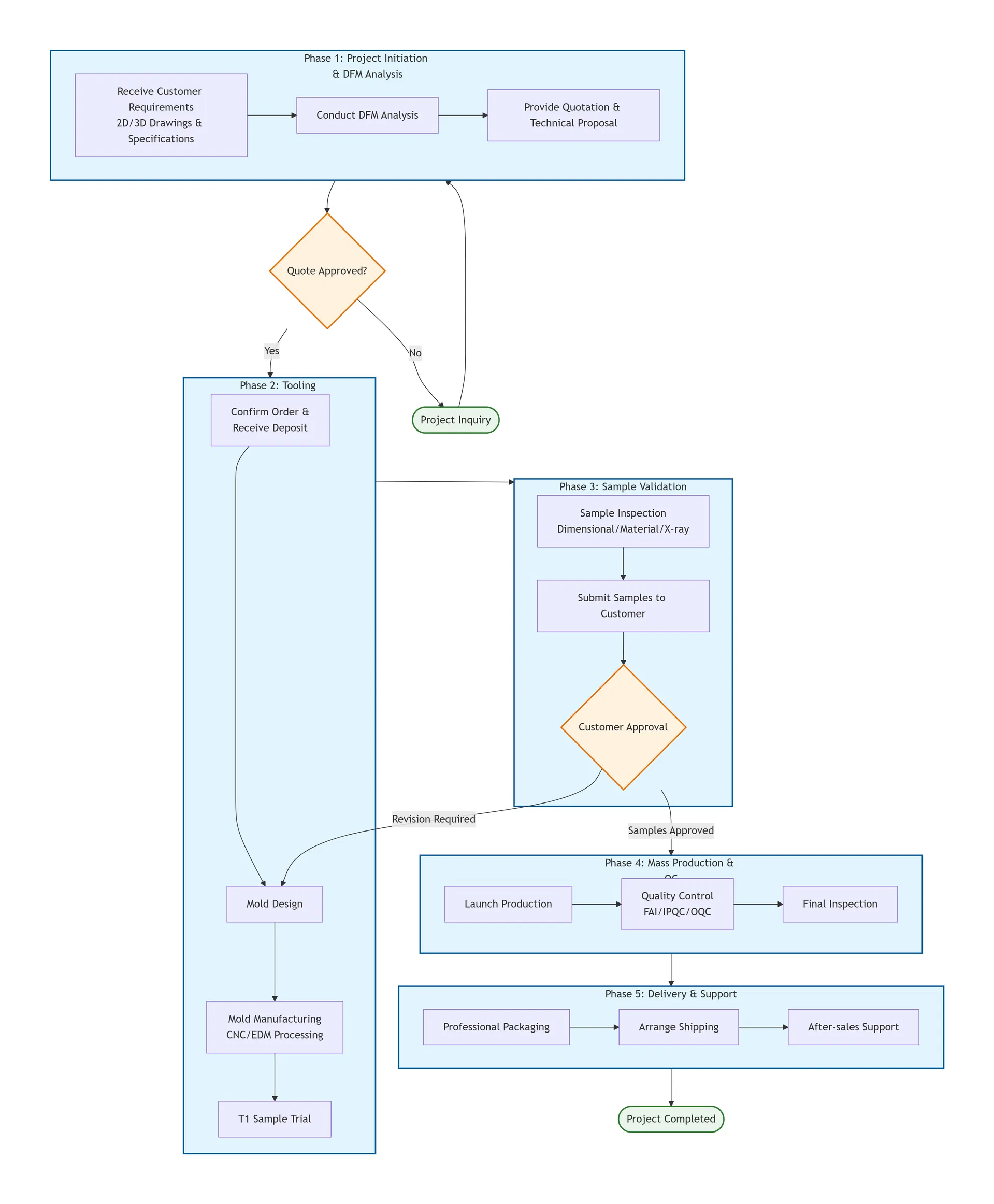
Service Process
Service Flow Chart
📦 Packing & Delivery
Packing Standards
Frequently Asked Questions
Are you a trading company or manufacturer?
We are a professional manufacturer.
Can I order just one or two pieces for testing?
Yes, sample orders for testing are welcome.
Can you produce according to the samples?
Yes, we can produce exactly based on your physical samples or technical drawings.
How long is your delivery time?
Generally 7 to 15 days, depending on the order quantity and product complexity.
Do you test all your goods before delivery?
Yes, we conduct a 100% inspection before delivery to ensure quality.
How do you maintain a long-term business relationship?
We maintain high quality and competitive prices to ensure our customers benefit, and we treat every customer as a friend regardless of their origin.

Related Products